盐城工学院土木学院在江苏省第五届大学生先进成图技术与产品信息建模创新大赛中再创佳绩
近日,江苏省第五届大学生先进成图技术与产品信息建模创新大赛暨第十八届全国大学生先进成图技术与产品信息建模创新大赛江苏省预选赛在南京工业大学落下帷幕。盐城工学院土木工程学院组成的建筑类代表队首次以全省第一名的成绩获团体一等奖,并获个人全能一等奖5项、二等奖3项、三等奖5项,BIM创新应用赛道三等奖2项。
盐城工学院土木学院高度重视本次大赛,指导教师团队于4月初通过校级大学生先进成图技术与产品信息建模创新大赛暨省级选拔赛,选拔工程管理、建筑学、城市地下空间工程、给排水科学与工程、土木工程等专业20名学生参加本次省赛。在1个月多的集训中,参赛学生不畏困难、坚持不懈,指导教师科学规划、积极引导,最终取得较好成绩,晋级国赛的学生将认真准备7月下旬在太原理工大学举行的第十八届全国大学生先进成图技术与产品信息建模创新大赛。
本次大赛作为全国大学生先进成图技术与产品信息建模创新大赛江苏省选拔赛,由江苏省工程图学学会与南京工业大学共同主办,共吸引来自全省70所学校,133支队伍,782名指导教师和1756名学生参赛,在全省设置13个分赛区、36个赛点同时线下竞赛。


盐城工学院经管学院学子在2025年“科云杯”本科组企业税务及经营管理技能大赛中再创佳绩
由中国商业会计学会主办,厦门科云信息科技有限公司承办的2025年“科云杯”企业税务及经营管理技能大赛于5月24日在线上举行,盐城工学院经济管理学院参赛的8名学生在这次比赛中积极进取、奋勇争先、团结协作,取得了优异的比赛成绩,展现了盐工学子良好的精神风貌。经过了税务技能竞赛环节和管理会计技能竞赛环节两个环节的比拼,由陆秦、林玄辉、丁雅楠、张荣等同学组成的盐城工学院2队获一等奖(第一名),朱钰彤、顾欣怡、朱璇、曾悦等同学组成的盐城工学院1队获二等奖。
“科云杯”企业税务及经营管理技能大赛,采用厦门科云公司软件作为活动平台,通过模拟经营一家研究、开发、生产、批发及零售的某一行业的公司,进行各项税收的计算和申报及企业内部的资金管理、运营管理、成本管理绩效管理,将所学的税务和管理会计的相关理论、方法运用于模拟实践。这项赛事为实现新经济、新技术下财会专业人才培养模式的转变,检验全国各高等院校财会等相关专业教学改革成果,展示财会等相关专业学生技能提供了契机。

盐城工学院土木工程学院荣获2024年中铁建科学技术一等奖
近日,中铁建科学技术奖评选结果发布,盐城工学院联合中铁二十五局集团有限公司、西安建筑科技大学等单位共同完成的《高地应力富水大变形隧道施工关键技术与应用》科研课题获“中铁建科学技术一等奖”,盐城工学院土木工程学院程昀博士作为主要完成人,为该项目作出重要贡献。据悉,2024年中铁建科学技术奖共授予91个项目,其中特等奖4项、一等奖32项、二等奖55项,获奖成果涉及盾构隧道、智能建造、生态环保等前沿技术。
该项目立足国家重大战略需求,针对西南地区高铁隧道的建设特点和技术难点,系统深入研究了高地应力富水大变形隧道施工变形机理及控制关键技术,形成了高地应力富水隧道围岩大变形分级标准,形成了“预留大核心土微三台阶”施工控制技术;研制了适用于高地应力软岩大变形隧道的新型恒阻吸能锚杆,提出了严重、极严重高地应力大变形隧道的恒阻吸能锚杆支护技术;研发了隧道斜井转正洞“全环注浆控水+分区台阶开挖+注浆加固补强”综合施工工艺。研究成果在成(都)兰(州)—铁路松潘隧道、红桥关隧道等重点项目中成功应用,取得了巨大的经济、社会和环保效益。
在校科技处等相关部门支持下,土木工程学院坚持立德树人,以学科建设为龙头,强化内涵建设,凝练科研方向;依托土木工程国家一流本科专业、省重点学科和江苏省工程中心平台,推进科研成果服国家重大工程建设,提升学科建设水平,服务地方经济发展和学校的高质量发展。
【中铁建科学技术奖】是经国家科学技术奖励工作办公室批准登记备案,面向全社会开展的科技奖励活动,属于国家社会力量设奖的重要奖项。该奖项由中国铁建股份有限公司设立的省部级科技奖项,旨在奖励在铁路、城市轨道交通、隧道工程等领域科技进步中做出突出贡献的个人和单位。该奖项覆盖了工程技术创新、装备研发、施工工艺等领域,由专家委员会评定,设特等奖、一等奖、二等奖三个等级。该奖项自设立以来,持续推动行业技术创新,助力企业向世界一流现代化企业迈进,并为“科技强国”战略提供支撑。

盐城工学院土木学院学生在第七届全国大学生结构设计信息技术大赛中获佳绩
近日,由中国土木工程学会教育工作委员会主办,广东省土木建筑学会结构工程专业委员会等单位承办的第七届全国大学生结构设计信息技术大赛圆满落幕。由土木工程学院张荣兰老师指导,土木工程专业学生孙子尧、秦典炫和丛钰杰组成的参赛队伍获A组(研究生、本科组)二等奖。
本次大赛自发布赛题至作品提交历时110天,全国高校师生踊跃参与共257所高校、1714支队伍报名,共收到1134份参赛作品。赛题要求参赛者基于国产广厦结构分析软件,完成某商业公共建筑的结构建模、抗震分析与装配式楼板优化设计,重点考察BIM技术应用与结构创新。
此次获奖展现了学院在土木工程信息化教育方面的成果,更体现了“以赛促学、产教融合”的培养理念。全国大学生结构设计信息技术大赛已入选《全国普通高校大学生竞赛分析报告》观察目录。土木工程学院将持续搭建创新实践平台,深化信息技术与专业教育的融合,为建筑行业数字化发展输送更多高素质人才。

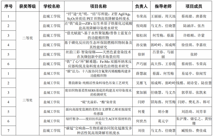
盐城工学院纺织服装学院在第六届全国大学生绿色染整科技创新大赛中再创佳绩
近日,由中国纺织服装教育学会主办、辽东学院承办、教育部高等学校轻工类专业教学指导委员会支持的第六届全国大学生绿色染整科技创新大赛决赛在辽东学院举行。纺织服装学院马文杰和吕景春两位老师带队参与,决赛模式为“视频展示+现场答辩”,经过激烈角逐,纺织服装学院师生报名24个项目,共获得6项二等奖和7项三等奖的优异成绩。
据悉,本届竞赛主题为“智慧染整,绿动未来”,比赛的宗旨是大力推进绿色染整技术的开发,通过竞赛提高学生专业素养,促进染整行业变革与发展。大赛共收到来自36所高等院校的417项作品,其中本科生组 325 项、研究生组92项,评选出本科生组100项作品、研究生组29项作品入围决赛。
纺织服装学院始终坚持“以赛促学、以赛促创”,将学科竞赛作为培养学生实践与创新能力的重要环节。此次大赛不仅是对参赛学生和指导教师努力的肯定,更是学校在专业人才培养成果方面的有力彰显。



盐城工学院经管学院学子在第十二届“学创杯”全国大学生创业综合模拟演训活动江苏选拔赛中获佳绩
由高等学校国家级实验教学示范中心联席会经济与管理学科组、中国陶行知研究会联合主办的第十二届“学创杯”全国大学生创业综合模拟演训活动江苏省选拔赛(创业综合模拟赛项)于6月7日在南通理工学院落下帷幕,盐城工学院经济管理学院参赛学生在这次比赛中积极进取、奋勇争先、团结协作,取得了优异的比赛成绩,展现了盐工学子良好的精神风貌。经过了创业计划书和软件对抗两个环节的比拼,刘懿涵、谢卓然和梁欣悦等同学组成的荒野求生队获一等奖,张芳芳、彭雨和万山珊等同学组成的一群小菜鸡队及苏冠铭、李佳好和陈宇凡等同学组成的卖征信创业队均获二等奖。
“学创杯”大赛被纳入中国高等教育学会《全国普通高校大学生竞赛排行榜》,是衡量高校创新创业教育成效的重要指标性学科竞赛之一。此次创业综合模拟采用《创业之星》软件作为活动平台,通过模拟经营一家研究、开发、生产、批发及零售的某一行业的公司,和其他若干家企业展开市场竞争,将经济管理相关理论、方法运用于模拟实践。这项赛事对深化高校创新创业教育改革、培养和提升经济管理类专业大学生的创新能力、推动创新创业实践教学高质量发展发挥了重要的作用。

盐城工学院经管学院学子在2025年全国大学生数智化业财融合竞赛中斩获佳绩
在刚刚落幕的2025年全国大学生数智化业财融合竞赛中,盐城工学院经济管理学院学子表现优异,D会计221班刘薇、陆秦、孙佳玥、史佳禾等四位同学组成的团队获得全国总决赛三等奖,区域赛二等奖以及本科组团队一等奖的佳绩,G经管221班高媛媛、陈艳、朱铭、侍佶伟等四位同学组成的团队获得区域赛三等奖的佳绩,本次获奖队伍由会计学系童友霞、孙振华两位教师指导,比赛结果充分展现了经管学院学生在业财融合领域扎实的专业知识和创新的数智化应用能力。
该竞赛由中国商业会计学会主办、江苏理工学院承办、厦门九九网智科技有限公司技术支持,于5月25日及6月7日分别举行了线上区域赛和总决赛,总决赛由区域赛选拔出的50所学校参加。该比赛进一步推动了数智时代财经人才高质量发展,推进高等院校财会专业教学改革与财会技能提升。本次竞赛含大数据业财处理技能竞赛、管理会计技能竞赛二项内容。
此次竞赛佳绩的取得,既是参赛学生专业素养的精彩展现,更是学院深化实践教学改革的显著成果。多年来,经管学院始终践行“竞赛引领、实践赋能、产教协同育人”的教育模式,将学科竞赛作为创新人才培养的重要抓手,通过构建“课程-实训-竞赛”三维一体的育人体系,持续提升学生的职业胜任力、数字化应用能力和跨界融合能力。学院将进一步优化学科竞赛生态圈,推进“以赛育能、以赛促创”的教学创新工程,着力培育具有家国情怀、国际视野和行业引领力的新时代复合型财经人才,为区域经济发展输送更多高素质专业化人才!






盐城工学院材料学院学生在2025年铸造工艺设计赛东部赛区竞赛中斩获佳绩
近日,由中国机械工程学会主办,中国机械工程学会铸造分会承办的“2025年中国大学生机械工程创新创意大赛:铸造工艺设计赛”东部赛区区域赛圆满落幕。材料学院学生获得本科生组一等奖1项,二等奖2项,研究生组三等奖1项。
东部赛区吸引了东南大学、上海交通大学等30余所高校参赛,共有近200件作品展开角逐,材料学院4件作品入围。最终,由苏桂花、程世利老师指导的郭恬恬、徐凯华、单鹏鹏、韩妍团队获得本科生组一等奖,孙东阳、王凡睿、祝江涛、姜彦竹团队和侯申、王智、葛艳红、麻君昊团队获得本科生组二等奖;苏桂花、刘军老师指导的孙静亭、倪长华、张志强团队获得研究生组三等奖。本科生组的三件作品均入围国赛。
铸造工艺设计赛自2009年举办以来,已累计吸引170余所高校的3.6万余名在校学生参赛。赛事参与人数多,影响范围广,连续多年入选《全国普通高校大学生竞赛榜单》,受到行业的高度认可。铸造工艺设计赛能够极大程度促进学术界与产业界之间的交流与合作。参赛作品所展现的新思路、新方法不仅能够为行业技术进步注入新的活力,还能够促进产学研深度融合,为行业培养并输送更多具备创新精神和实践能力的高素质人才。




盐城工学院材料学院高璇博士在材料类国际顶刊《Cement and Concrete Research》发表研究成果
近日,盐城工学院材料科学与工程学院高璇老师在建筑材料领域顶级期刊Cement and Concrete Research(中科院一区TOP,影响因子10.9)上发表题为Effects of U-phase formation on early-age autogenous shrinkage of one-part alkali-activated slag的研究论文(DOI: 10.1016/j.cemconres.2025.107938),盐城工学院为第一单位,杨涛副教授为论文的通讯作者,盐城工学院绿色建筑材料研究所朱哲誉老师和诸华军教授为相关研究工作提供了重要指导。
碱激发矿渣(AAS)作为一种低碳水泥基材料,受到国内外学者及工业界广泛关注。此胶凝材料虽具备快硬早强、致密抗渗和抗化学侵蚀等优异特性,但工程化应用过程中仍面临体积安定性问题。为抑制AAS的高收缩特性,高璇老师联合山东大学庄培芝教授和同济大学张祖华教授提出了物相设计理念,指出胶凝材料中缺乏足够结晶相是导致AAS体积安定性较差的主因之一,而促进并控制AAS中结晶相生成是改善体积稳定性、抑制自收缩的新途径。基于此,本研究使用钠法脱硫灰和电石渣作为复合固体激发剂制备单组分AAS,促进AAS中含钠AFm型结晶相(U相)生成,利用其结晶膨胀性补偿早期自收缩,并系统表征了反应动力学、物相组成、孔隙结构及微观结构演变,揭示了AAS中U相生成及补偿收缩的行为机制。
本研究得到了国家自然科学基金(52378257;U2001225,52408234),国家重点研发计划(2022YFC3005604)和江苏省高校“青蓝工程”优秀青年骨干教师等项目经费的支持。


盐城工学院学生作品在江苏省朗诵作品征文活动中荣获佳绩
近日,由江苏省学校美育协会、江苏省大学生艺术团联合会主办的 “铭记历史 珍爱和平” 纪念中国人民抗日战争暨世界反法西斯战争胜利 80 周年大学生朗诵作品征文活动结果正式揭晓。盐城工学院人文社会科学学院陈宸的作品《木棉长歌》、优培学院高韩的作品《烽火家书》荣获二等奖,汽车工程学院李贝贝的作品《光的刻度》荣获三等奖。
本次朗诵征文活动选题涵盖抗战精神、和平与发展、青年之声等主题,旨在铭记中国人民抗日战争暨世界反法西斯战争的伟大历史,弘扬伟大抗战精神,引导青年学子在创作中回望峥嵘岁月,强化爱国情怀与使命担当。
自活动启动以来,校团委精心组织,广泛宣传发动,充分激发学生的创作热情,共征集138 篇作品,内容涵盖对革命先辈的深切缅怀、对抗战精神的深刻诠释以及对和平生活的珍视与思考。校团委组织专业教师,从作品的思想深度、文学性、朗诵适配性等多个维度进行筛选,精选出5篇作品报送参赛。下一步,校团委将持续深化美育教育,搭建更多展示学生才华的平台,激励广大青年学子以更加饱满的热情投入到学习与创作中,用青春之声讲好中国故事,以实际行动传承红色基因,为实现中华民族伟大复兴贡献青春力量。


材料学院学生在第四届江苏省大学生金相技能大赛中获一等奖
5月23日至25日,第四届江苏省大学生金相技能大赛暨第十四届全国大学生金相技能大赛复赛在徐州工程学院举行,共有全省50所高校的300名参赛选手参赛。
由庞绍平、孙瑜、宋娟、刘学然等老师指导的,盐城工学院材料学院代表队获团体一等奖。个人奖方面,杨昌祺同学获得一等奖第六名的好成绩,获得组委会颁发的奖杯和奖金;王皓同学获得一等奖;祝晶晶、采明豪、梁海娟、尤志如四位同学获得二等奖。
本次比赛,每名学生需完成两个试样的制备,分别是工业纯铁和球墨铸铁。每个试样制备时间为30分钟,需完成金属样品的倒角、磨制、抛光、腐蚀、观察五个环节,最后得到表面清洁平整、组织正确清晰的金相试样。制样现场评委、显微镜操作评委、图片质量评委分别对各环节进行评价打分。金相技能是材料类专业学生的一项基本实验技能,旨在于锻炼学生发现问题、分析问题、解决问题的能力。本项赛事在江苏省高校材料领域影响力大、参与学生多,为学校和社会培养和储备了优秀的技术人才。

盐城工学院3名学子荣膺2025年陶欣伯助学基金会“伯藜之星”
5月20日,江苏陶欣伯助学基金会正式公布“伯藜之星”奖学金评定结果,盐城工学院3名学子凭借卓越表现脱颖而出。外国语学院吴雨婷同学获评“励学之星”,汽车工程学院吴磊同学获评“励行之星”,纺织服装学院张杰同学获评“励志之星”。此次获奖不仅是对学生个人努力的认可,更彰显了盐城工学院“物质帮扶+精神赋能”发展型资助育人模式的显著成效。
吴雨婷,外国语学院英语专业2021级学生,以综合成绩连续三年位列专业前列、获“国家奖学金”“江苏省三好学生”等12项省级以上荣誉的学术成绩,成为“励学之星”的典范;吴磊,汽车工程学院车辆工程专业2022级学生,以全国大学生船舶能源与动力创新大赛二等奖、第九届全国应用型人才综合技能大赛二等奖等学科竞赛奖项,以及“国家奖学金”“三下乡社会实践先进个人”等6项省级以上荣誉,展现“励行”精神;张杰,纺织服装学院纺织工程专业2022级学生,连续三年获校一等奖学金、发表SCI II区论文的学术成绩,以及“连云港市优秀志愿者”“校优秀学生干部”等身份,诠释“励志”内核。
此次“伯藜之星”评选“大满贯”,是盐城工学院“扶困”与“扶志”“扶智”深度融合的生动体现。盐城工学院依托江苏陶欣伯助学基金会、“伴随种子计划”实践基地等校企合作平台,将资助育人融入“学业指导+职业规划+社会实践+心理赋能”全链条,构建“四位一体”育人体系。未来,盐城工学院将进一步深化“资助+育人+发展”模式,助力更多学子成长为“有理想、有本领、有担当”的新时代青年。



盐城工学院土木学院学生获江苏省岩土力学与工程学会优秀本科毕业生
近日,江苏省岩土力学与工程学会公布了2025年江苏省岩土力学与工程学会优秀本科毕业生名单,盐城工学院土木工程学院城市地下空间工程专业B城市211班刘旭、冯伟两位同学获此殊荣。
江苏省岩土力学与工程学会优秀本科毕业生评选旨在激励省内高校岩土工程相关专业的广大学生刻苦学习,争先创优,全面发展,进而不断加强岩土工程相关专业学科建设,培养更多更好符合社会需要的专业人才。经过院校推荐申报、形式审查、专家评审等环节,本年度在全省共评选出20位优秀本科毕业生,盐城工学院入选的2位同学在校期间表现突出,已分别考取苏州大学和河海大学硕士研究生,反映了盐城工学院城市地下空间工程专业人才培养质量获得社会认可。
近年来,土木工程学院持续加强对学生学科竞赛和创新活动训练工作,使其在掌握专业知识基础上逐步提升实践创新能力和综合素质。城市地下空间工程专业学生在全国高校城市地下空间工程专业大学生模型设计竞赛及全国大学生结构设计竞赛、节能减排大赛中获奖30余项,获省优秀毕业设计8项,省级以上大创项目10项,学生创新实践能力和整体培养质量不断提高。
